NEWS
Darstellungsproblem in Grafana
-
Meine ganzen Dashboards funktionieren glücklicherweise, aber eines wird mir falsch angezeigt
So sieht es korrekt in der Influxdb aus:

In Grafana und der Vis wird es mir allerdings so dargestellt und ich finde die Ursache nicht:

-
Meine ganzen Dashboards funktionieren glücklicherweise, aber eines wird mir falsch angezeigt
So sieht es korrekt in der Influxdb aus:

In Grafana und der Vis wird es mir allerdings so dargestellt und ich finde die Ursache nicht:

@damrak2022 Da scheint in Grafana irgendwo die Zeit festgelegt worden zu sein?

Denn in influx ist es ja schon weiter:

-
@damrak2022 Da scheint in Grafana irgendwo die Zeit festgelegt worden zu sein?

Denn in influx ist es ja schon weiter:

@mcu ich schaue mir das morgen früh nochmal in Ruhe an und melde mich dann
-
@damrak2022 Da scheint in Grafana irgendwo die Zeit festgelegt worden zu sein?

Denn in influx ist es ja schon weiter:

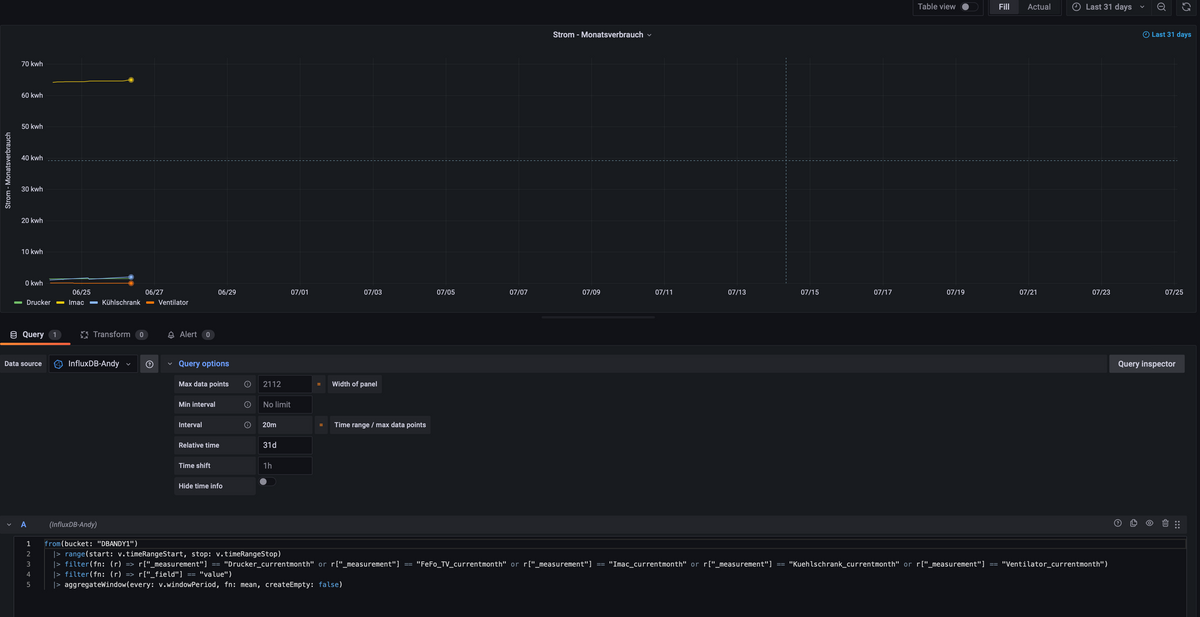
@mcu Also ich habe mir das eben nochmal angeschaut, finde aber den Fehler nicht. So sieht das Script in der Influx aus:
from(bucket: "DBANDY1") |> range(start: v.timeRangeStart, stop: v.timeRangeStop) |> filter(fn: (r) => r["_measurement"] == "Drucker_Monat" or r["_measurement"] == "FeFoTV_Monat" or r["_measurement"] == "Imac_Monat" or r["_measurement"] == "Kuehlschrank_Monat" or r["_measurement"] == "Ventilator_Monat") |> filter(fn: (r) => r["_field"] == "value") |> aggregateWindow(every: v.windowPeriod, fn: mean, createEmpty: false) |> yield(name: "mean")In Grafana ist als Zeitspanne die Letten 31 Tage festgelegt.

AutoRefresh ist ebenfalls eingeschaltet. Ich habe keine Ahnung wo ich noch schauen könnte?
-
@mcu Also ich habe mir das eben nochmal angeschaut, finde aber den Fehler nicht. So sieht das Script in der Influx aus:
from(bucket: "DBANDY1") |> range(start: v.timeRangeStart, stop: v.timeRangeStop) |> filter(fn: (r) => r["_measurement"] == "Drucker_Monat" or r["_measurement"] == "FeFoTV_Monat" or r["_measurement"] == "Imac_Monat" or r["_measurement"] == "Kuehlschrank_Monat" or r["_measurement"] == "Ventilator_Monat") |> filter(fn: (r) => r["_field"] == "value") |> aggregateWindow(every: v.windowPeriod, fn: mean, createEmpty: false) |> yield(name: "mean")In Grafana ist als Zeitspanne die Letten 31 Tage festgelegt.

AutoRefresh ist ebenfalls eingeschaltet. Ich habe keine Ahnung wo ich noch schauen könnte?
@damrak2022

das ist doppelt gemoppelt, oben rechts bezieht sich auf das ganze Dashboard, unten links aufs einzelne Panel.
man kann z.b. oben die Ansicht auf 1Monat stellen, im Panel selbst möchte man aber vllt nur die letzten 24 Stunden, dann trägt man das so ein.
siehe Beispiel

zur Influxdb2 kann ich allerdings nichts sagen, wie man da den query richtig setzt
allerdings kontrollier mal dein Grafana

-
@damrak2022

das ist doppelt gemoppelt, oben rechts bezieht sich auf das ganze Dashboard, unten links aufs einzelne Panel.
man kann z.b. oben die Ansicht auf 1Monat stellen, im Panel selbst möchte man aber vllt nur die letzten 24 Stunden, dann trägt man das so ein.
siehe Beispiel

zur Influxdb2 kann ich allerdings nichts sagen, wie man da den query richtig setzt
allerdings kontrollier mal dein Grafana

@crunchip Ich habe mit der TimeRange rumexperimentiert, nur ändert das nichts an der Darstellung

Bei meinem Stromverbrauch für die Woche habe ich das Problem nicht:

-
@crunchip Ich habe mit der TimeRange rumexperimentiert, nur ändert das nichts an der Darstellung

Bei meinem Stromverbrauch für die Woche habe ich das Problem nicht:

|> range(start: -31d, stop: now()) -
@crunchip Ich habe mit der TimeRange rumexperimentiert, nur ändert das nichts an der Darstellung

Bei meinem Stromverbrauch für die Woche habe ich das Problem nicht:

@damrak2022 sagte in Darstellungsproblem in Grafana:
Ich habe mit der TimeRange rumexperimentiert
das greift ja auch nur, wenn du

hier nichts einstellst
-
@damrak2022 sagte in Darstellungsproblem in Grafana:
Ich habe mit der TimeRange rumexperimentiert
das greift ja auch nur, wenn du

hier nichts einstellst
@crunchip Ja okay, aber ich habe bei all meinen Boards in den Query Optons die gewünschte Time Range eingestellt und es klappt dort. Lediglich bei dem Board mit dem Monatsverbrauch habe ich Trouble. Somit muss das Problem doch woanders liegen.
Ich lege das Board jetzt nochmal komplett neu an und schaue mal ob sich was ändert -
@damrak2022 sagte in Darstellungsproblem in Grafana:
Ich habe mit der TimeRange rumexperimentiert
das greift ja auch nur, wenn du

hier nichts einstellst
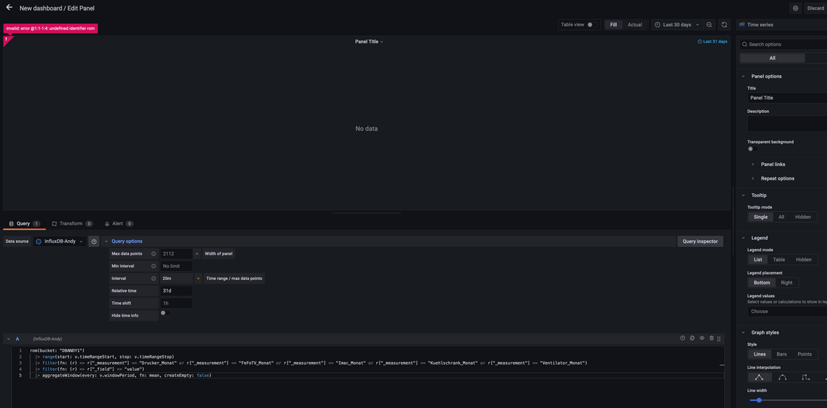
@crunchip Jetzt habe ich das Board nochmal komplett neu angelegt und ich bekomm oben links eine Fehlermeldung

Damit kann ich leider garnichts anfangen
-
@crunchip Jetzt habe ich das Board nochmal komplett neu angelegt und ich bekomm oben links eine Fehlermeldung

Damit kann ich leider garnichts anfangen
@damrak2022 sagte in Darstellungsproblem in Grafana:
Damit kann ich leider garnichts anfangen
ich auch nicht, wie gesagt ich verwende noch kein influxdb v2
-
@damrak2022 sagte in Darstellungsproblem in Grafana:
Damit kann ich leider garnichts anfangen
ich auch nicht, wie gesagt ich verwende noch kein influxdb v2
@crunchip Google spuckt mir irgend etwas mit Abfragefehler aus, da ich Flux verwende. Mal schauen ob ich weitere Infos finde, zumal es ja schonmal funktioniert hat
Der komplette Fehler in Grafana lautet:
invalid: compilation failed: error @4:33-4:35: invalid expression: invalid token for primary expression: EQ error @4:36-4:43: invalid expression @4:31-4:32: ] -
@crunchip Google spuckt mir irgend etwas mit Abfragefehler aus, da ich Flux verwende. Mal schauen ob ich weitere Infos finde, zumal es ja schonmal funktioniert hat
Der komplette Fehler in Grafana lautet:
invalid: compilation failed: error @4:33-4:35: invalid expression: invalid token for primary expression: EQ error @4:36-4:43: invalid expression @4:31-4:32: ] -
@mcu Dank für den Link. Ich habe das gelesen, aber ehrlich gesagt nicht wirklich verstanden. Grafana muss wohl irgendwie für Flut angepasst werden.
Kannst Du mir erklären, was ich genau tun muss? -
@mcu Dank für den Link. Ich habe das gelesen, aber ehrlich gesagt nicht wirklich verstanden. Grafana muss wohl irgendwie für Flut angepasst werden.
Kannst Du mir erklären, was ich genau tun muss?@damrak2022 Keine Ahnung. Hab auch erst influxdb2 installiert, aber noch nicht damit gearbeitet.
-
@damrak2022 Keine Ahnung. Hab auch erst influxdb2 installiert, aber noch nicht damit gearbeitet.
@mcu Na, dann werde ich mal bei der Grafana Community nachfragen.
-
@mcu Dank für den Link. Ich habe das gelesen, aber ehrlich gesagt nicht wirklich verstanden. Grafana muss wohl irgendwie für Flut angepasst werden.
Kannst Du mir erklären, was ich genau tun muss?@damrak2022 sagte in Darstellungsproblem in Grafana:
was ich genau tun muss
was steht denn hier bei dir

bzw war das eine Neuinstallation mit v2 oder hast du vorher v1 verwendet, wenn ja, die Daten migriert? -
@damrak2022 sagte in Darstellungsproblem in Grafana:
was ich genau tun muss
was steht denn hier bei dir

bzw war das eine Neuinstallation mit v2 oder hast du vorher v1 verwendet, wenn ja, die Daten migriert?@crunchip Bei mir steht Flux drin und es war eine komplette Neuinstallation
-
@crunchip Bei mir steht Flux drin und es war eine komplette Neuinstallation
@damrak2022 Gibt auch noch diesen Hinweis:
https://github.com/grafana/grafana/issues/48141
