NEWS
ioBroker Prozess- & Gesundheitsmonitor + Grafana Dashboard
JavaScript
1
Beiträge
1
Kommentatoren
30
Aufrufe
5
Watching
-
ioBroker Prozess-Monitor v4.5.8 — Langzeit-Gesundheitsmonitoring
Ich stelle hier mein Script für ein erweitertes Prozess- und Gesundheitsmonitoring von ioBroker vor, inklusive passendem Grafana-Dashboard für InfluxDB v1/v2.
Hinweis: Das Script ist in enger Zusammenarbeit mit KI-Unterstützung entstanden
(Code-Generierung & Feintuning), wurde aber in einer produktiven Umgebung
getestet und laufend manuell überprüft.Kern-Features
- Core: Läuft ohne eigenen Adapter — nutzt nur js-controller States (
system.adapter.*,system.host.*) - Optional: Telegram-Alarme, REST-API (externer Zugriff)
- Dashboard: InfluxDB + Grafana (v1 getestet, v2 ungetestet)
Funktionen:
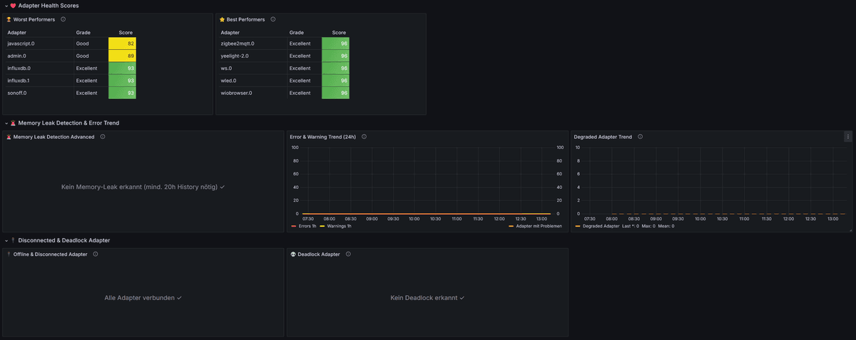
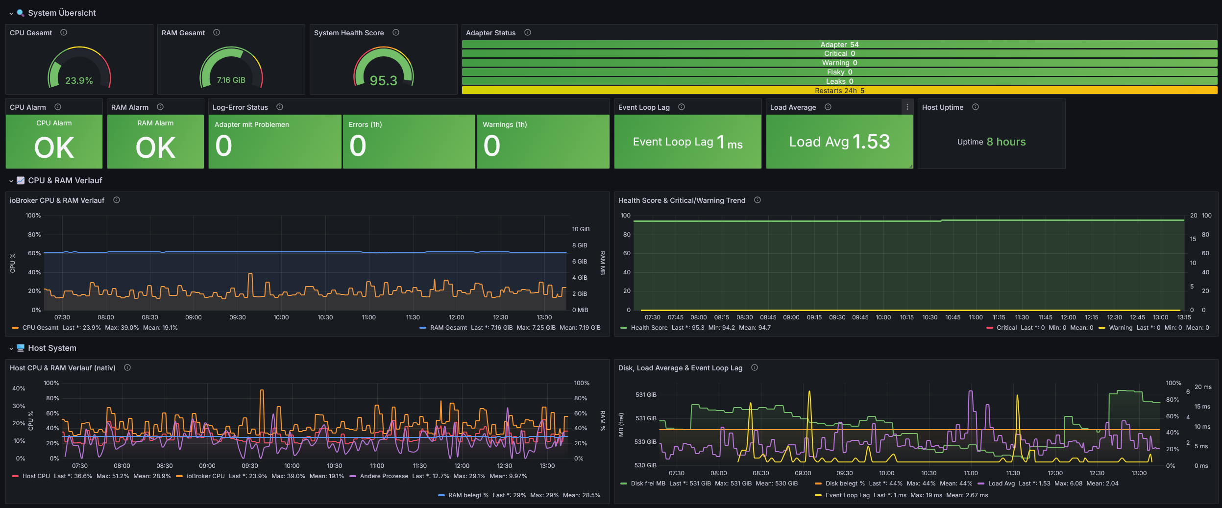
- CPU/RAM-Monitoring aller laufenden Adapter (Top5, Summen)
- Restart-Tracking: Flaky Adapter, Cron-Restarts getrennt
- Memory-Leak-Erkennung (restart-resistent, Confidence-Levels)
- Log-Error-/Warn-Tracking (Echtzeit, 1h/24h-Stats, Top5)
- Deadlock-Erkennung (alive=true, connected=false)
- Degraded Adapter: Hohe Error-Rate + CPU/Lag-Probleme
- Host-System (CPU/RAM) + Disk-Monitoring
- Health Score pro Adapter (CPU/RAM/Uptime/Leak/Connection/Logs)
- Telegram-Benachrichtigungen mit individuellen Cooldowns
- InfluxDB-optimierte States unter
0_userdata.0.Systeminfos.ioBroker.Prozesse
🔄 Testphase/Tuning (Feedback willkommen!):
- Flaky: 3 Restarts/24h → Optimal? (Cron toleriert)
- Errors: 20/h critical, 5/h warning → Anpassen?
- Worst/Best Performer: Health-Score-Gewichte
- Degraded: Errors+CPU(15%)+Lag(500ms)
- EventLoopLag: 500ms critical → Hardware-abhängig?
- Memory Leak: R²>0.65, Growth>15MB/h → Fine-Tuning?
- Deadlock: alive=true+!connected → Erweiterung?
Getestet auf: RPi, VM, LXC, Docker/Unraid (Docker-produktiv)
Ziel: Früherkennung schleichender Probleme in produktiven ioBroker-Systemen.
Im Beitrag:
- Script v4.5.8 (Changelog-abgekürzt, 3 Konfig-Profile)
- Grafana-Dashboard InfluxDB v1 (produktiv getestet)
- Grafana-Dashboard InfluxDB v2 (ungetestet, Feedback erwünscht)-aktuell noch nicht vorhanden
Feedback, Tests in anderen Umgebungen und Verbesserungsvorschläge willkommen! 🚀
Das Dashboard (InfluxDB V1)
grafana4.5.8

- Core: Läuft ohne eigenen Adapter — nutzt nur js-controller States (