NEWS
Grafana zeigt mir Minus Werte an
-
Hallo zusammen,
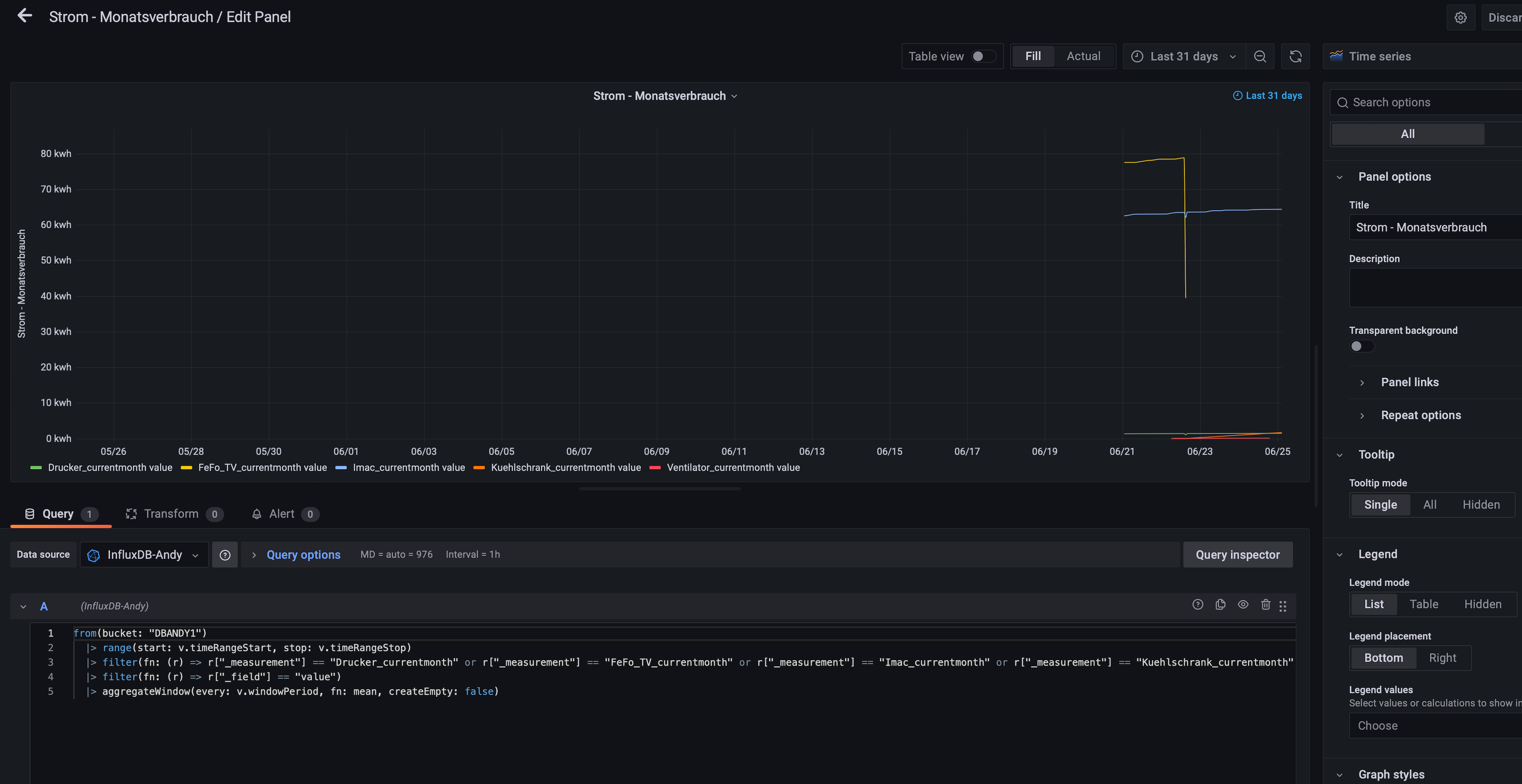
ich logge die Daten von meinen 5 Shellys über SA und Influx und verarbeite Sie dann in Grafana. In Grafana gehen die Linien ins Minus.



Im Verlauf bei den Datenpunkten vom Ventilator sieht es folgendermassen aus:

Woher kommt das, bzw. wie verhindere ich das ?
Oder ist eventuell mein Query bei den Dashboards nicht korrekt? -
Hallo zusammen,
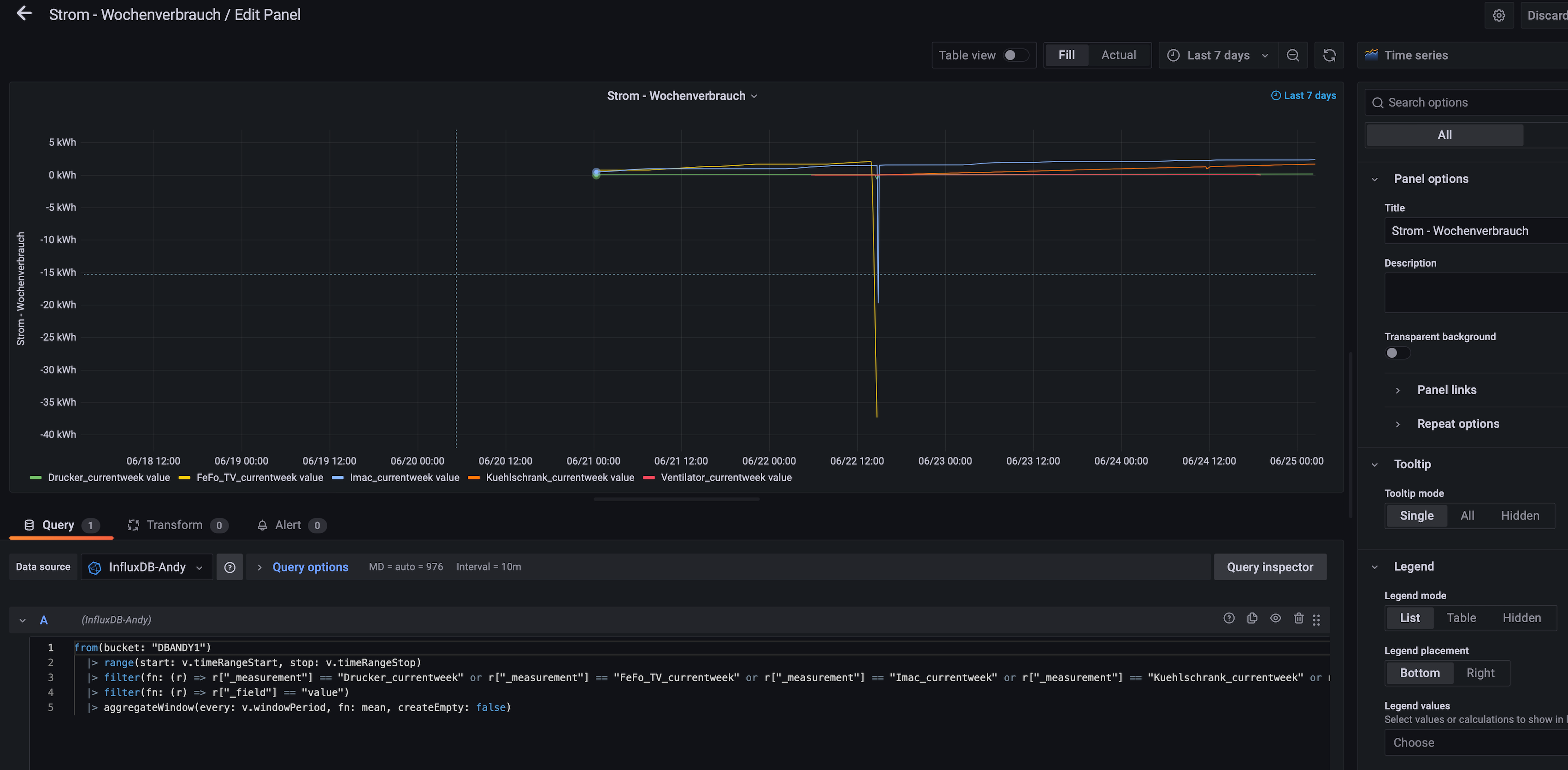
ich logge die Daten von meinen 5 Shellys über SA und Influx und verarbeite Sie dann in Grafana. In Grafana gehen die Linien ins Minus.



Im Verlauf bei den Datenpunkten vom Ventilator sieht es folgendermassen aus:

Woher kommt das, bzw. wie verhindere ich das ?
Oder ist eventuell mein Query bei den Dashboards nicht korrekt?Bist Du sicher dass das nicht vom Shelly selbst kommt ?
-
Bist Du sicher dass das nicht vom Shelly selbst kommt ?
@skokarl Alle Datenpunkte sind positiv, mit Ausnahme des Ventilators
Anders ausgedrückt: Bei den Shellys ist jeweils der Datenpunkt Energy aktiviert und wird mit SA erfasst.
Dann habe ich unter SA die Influx bei current day/ current week usw. aktiviert. -
@skokarl Alle Datenpunkte sind positiv, mit Ausnahme des Ventilators
Anders ausgedrückt: Bei den Shellys ist jeweils der Datenpunkt Energy aktiviert und wird mit SA erfasst.
Dann habe ich unter SA die Influx bei current day/ current week usw. aktiviert.ich hatte mal gelesen dass die Shellys auch negative Werte anzeigen können, hängt wohl damit zusammen wie die
Phase angeschlossen ist ......google mal nach Shelly negative Werte ...
Hey! Du scheinst an dieser Unterhaltung interessiert zu sein, hast aber noch kein Konto.
Hast du es satt, bei jedem Besuch durch die gleichen Beiträge zu scrollen? Wenn du dich für ein Konto anmeldest, kommst du immer genau dorthin zurück, wo du zuvor warst, und kannst dich über neue Antworten benachrichtigen lassen (entweder per E-Mail oder Push-Benachrichtigung). Du kannst auch Lesezeichen speichern und Beiträge positiv bewerten, um anderen Community-Mitgliedern deine Wertschätzung zu zeigen.
Mit deinem Input könnte dieser Beitrag noch besser werden 💗
Registrieren Anmelden